1對1 & 1對多|海內外專業吉他課程
- Regular price
- NT$ 1.00
- Sale price
- NT$ 1.00
- Regular price
-
NT$ 0.00
分享
--- 課程報名步驟 ---
詳細閱讀「課程課綱」與「請假規範」
填寫必要資料後下標此商品「無需付款」
等待老師 48 小時內聯繫
課程資訊
- 授課項目:木吉他彈唱、伴奏、伴奏編曲、指彈、指彈編曲、樂理知識
- 授課對象:完全初學、中進階皆可
- 實體授課地點:台北捷運「六張犁站」出站步行 3 - 4 分鐘工作室
- 視訊授課軟體:zoom
課程方案 ① 單堂試上
- 報名課程前皆提供 1 堂試上:$850 / 60 ~ 75分鐘
- 可討論課程方向,與解決目前較有疑惑的瓶頸
- 此堂試上如無特殊情況皆以進行 60 分鐘為主,且內容含課程課綱介紹、課程規範提醒,如本就無長期上課意願,請報名單堂約課
課程方案 ② 50分鐘課程
- 單期 4 堂:$3800 / 每堂50分鐘
- 三期 12 堂「92折」:$3496x3 / 每堂50分鐘
課程方案 ③ 75分鐘課程
- 單期 4 堂:$4800 / 每堂75分鐘
- 六期 24 堂「88折」可分兩期繳納:$4224x6 / 每堂75分鐘
- 十二期 48 堂「85折」可分三期繳納:$4080x12 / 每堂75分鐘
課程方案 ④ 雙人課程
- 單期 4 堂:$5800 ($2900/人) / 每堂75分鐘
- 雙人課程需至少一次報名兩期,確保有完整的課程進度
課程方案 ⑤ 單堂約課
- 單堂 $1400 / 每堂 75 分鐘
- 快速解決目前碰到之瓶頸,或給予練習方向與彈奏細節指導
該如何選擇課程時間:
「75 分鐘課程」適合 ⬇️
- 「想擁有更完整無時間壓力的深度課程」「希望在每堂課吸收更多內容」「擔心回去沒時間練習怕下課就忘記」「擔心上課時反應不夠快希望更慢步調的上課」「想擁有更多時間與老師探討音樂問題」
- 不論你是何種程度,只要有以上問題,75 分鐘絕對會是你的最佳選擇。比起常見的吉他課程多了整整 25 分鐘 50% 的時間,這段時間你可以放心地發問、討論所有課內課外的疑難雜症,或者我們能分配些時間一起練習,把課程內容在課堂上就消化得更徹底與紮實,讓你回家練習時能事半功倍!更棒的是,你的課程絕不會緊接著下一位學生,讓整個學習過程可以更舒適沒有壓力
「50 分鐘課程」適合 ⬇️
- 50 分鐘是標準課程時長,雖時間比起 75 分鐘稍微緊湊一些,但可以放心!老師依然會輕鬆地保持你的進度、維持非常舒適的上課氣氛。不需要擔心自己的領悟力比較慢、反應不過來,老師對待每一位學生都非常有耐心,絕對不會讓你感到壓力或被責備!畢竟彈吉他與學習音樂應該是一件非常開心的事情
- 我的初衷就是希望能讓你保持對音樂的熱情,開心地學習,這遠比進度更重要,所以就算只是 50 分鐘,老師依然會盡力讓你收穫滿滿,並期待下一次的上課
學生福利 (不含單堂約課) :
「所有樂譜免費」
- 在我的 YouTube 頻道 上的影片,基本都是我所編曲,因此在課程期間可以免費索取所有樂譜!同時也會不斷地編製新歌,讓學生們都可以彈到最新的指彈流行歌曲哦 ~~~
「長期學生回饋:1 年 / 1.5 年 / 2 年」
- 贈送「Boveda 49% 防潮包x2 / Cherub調音器 / Kepma移調夾」
↪️ 不限次數,每一年 1 次,擇 1 贈送
- 贈送「HERCULES 吉他腳踏 / Elixir 黃銅弦」
↪️ 不限次數,每一年半 1 次,擇 1 贈送
- 贈送「Shubb C1 移調夾」
↪️ 限 1 次,滿兩年贈送
學生購買優惠
- 購買吉他為 88 折起 ⬆️
- 吉他弦、其他配件 9 折起 ⬆️
實體成果發表
- 目前固定每 1 ~ 2 年,會在台北的展演空間舉辦學生成發,讓有表演慾望的朋友都能盡情的彈奏,至 2025 年已舉辦到第五屆摟
常見問題
「老師會很兇嗎」
- 完全不會!!甚至我可能是你碰過最有耐心的與態度最好的老師了,就像前面所說的,我更希望讓彈吉他是一件非常開心的事情,就算你反應慢了一些,邏輯可能比較轉不過來,我都會再努力用更多方法讓你去理解,所以老師會很兇嗎,這個事情是完全不用擔心的
「沒有吉他可以直接報名上課嗎」
- 可以哦!如果沒有吉他建議第一堂可以用教室的吉他先試上看看,視訊的朋友則可以先跟我討論預算,學生購買都會有蠻大的優惠呦!
「視訊與實體課程該上哪個好」
- 疫情過後,不管是在視訊設備、收音、軟體使用上都已經相當接近了面對面的水準!只要你不是完全初學需要手把手的教學,否則我也會非常推薦視訊課程,且也省去了舟車勞頓與時間成本,可能也會讓你更期待每次的上課哦
「有開放非台灣的朋友報名嗎」
- 有的!只要可以用普通話溝通即可,我目前也有幾位香港與大陸的學生,課程也都非常穩定的進行當中哦,學費則是以 PayPal 收取
「課程有年齡限制嗎」
- 吉他蠻需要一些比較精細的手指控制,故至少需達國二 (13歲),才會推薦來報名哦
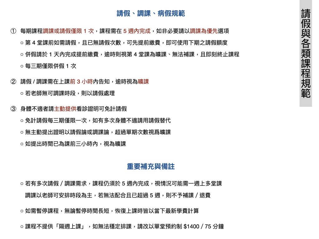
「課程是每週進行嗎,真的有事可以請假嗎」
- 是的!因老師皆有限制的總學生數量,才好保障每位朋友的課程進度與品質,所以基本上需保持每週至少上課 1 堂,但每期還是保留 1 次的請假次數給大家,所以以每期 4 堂課來看,課程只要在 5 週內完成即可,如無法固定安排時間請以單堂約課為主
- 詳細請假與課程規範請見以下圖片


|購譜或商品問題請聯繫 -Line:@448usiec
- 所有商品文案皆屬 71GuitarStudio 所有,盜用必究
商品評價
成為首位評論者
撰寫評分
您對於產品的評價